突然の事故で、車に同乗していたご家族を亡くされたお悲しみは、言葉では言い表せないほど深いものです。
そのような混乱の中にありながら、現実的には、ご遺族は「お金(賠償金)」の話を進めなければなりません。しかし、保険会社から提示される金額は、本来受け取れるはずの相場よりも低くなっているケースが少なくないのです。
また、「運転していたのは故人の友人だから、強く請求するのは気が引ける……」と、悩みを抱え込んでしまう方もいらっしゃいます。
この記事では、同乗者が亡くなられた事故における「適正な死亡慰謝料相場(2000万〜2800万円)」のこと、そして「適切な賠償を受ける仕組み」について、分かりやすく解説します。
ここを押さえればOK!
この基準での死亡慰謝料相場は2000万〜2800万円となり、基本的に、他基準で計算するよりも高額になります。また、収入のない学生や主婦であっても、統計データに基づき(将来の)収入を評価する「逸失利益」について、適切に算出して請求しましょう。
加害者が友人の場合、心理的な抵抗から請求を躊躇しがちですが、法的な仕組み(不真正連帯債務)を活用すれば、相手方の保険会社を窓口にして友人との関係を守りつつ、適切な賠償を求めることが可能です。さらに、シートベルト非着用や「好意同乗」を理由とした減額主張に対しても、弁護士に依頼すれば実務や裁判例に準じた反論をすることが可能です。
悲しみの中で労力とストレスのかかる交渉を担うのは遺族にとって大きな負担となるため、まずは弁護士に相談し、適正な賠償額の算出と代理交渉を依頼することをお勧めします。納得のいく解決は、残されたご遺族の将来への安心につながります。
弁護士による交通事故被害の無料相談はアディーレへ!
費用倒れの不安を解消!「損はさせない保証」あり
ご相談・ご依頼は、安心の全国対応。国内65拠点以上(※1)
自宅でらくらく「おうち相談」
「ケガの治療中で相談に行くのが難しい」
アディーレならお電話・スマホでいつでも・どこからでも気軽に無料相談!
同乗者遺族が受け取れる慰謝料の相場と3つの算定基準
交通事故で同乗者が亡くなった場合、ご遺族が受け取るべき慰謝料には、実は「3つの物差し」があります。

もっとも金額が高くなるのは、過去の裁判例に基づいた「弁護士の基準(裁判所の基準)」です。この基準で計算すると、下記の図の通り、相場は2,000万〜2,800万円ほどになります。

一方で、加害者側の保険会社が最初に提示してくる金額は、最低限の補償である「自賠責の基準」や、保険会社独自の「任意保険の基準」であることが多く、ケースにもよりますが、弁護士基準と比べると何百万円も少ない、ということもあります。
保険会社から提示された金額を「これが限界なのかな」と鵜呑みにせず、まずは適正な基準で再計算し、交渉を検討することが大切です。
弁護士の基準による慰謝料の目安を知りたい方は、次の慰謝料計算機を利用して計算してみてください。
軽症の場合の慰謝料計算
死亡の場合の慰謝料計算
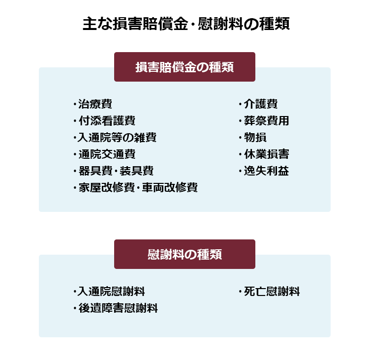
次に、慰謝料以外に含まれる「損害賠償金」の具体的な中身について見ていきましょう。
死亡慰謝料と逸失利益および葬儀費用の内訳
ご遺族が受け取る賠償金の種類は、個別の事情により異なりますが、下記のように多岐にわたります。

このうち、特に多額になるのが、次の死亡慰謝料と逸失(いっしつ)利益です。
- 死亡慰謝料:突然大切な家族を奪われた精神的苦痛への補償です。亡くなった方の家庭での役割によって目安が変わりますが、一家の大黒柱なら2800万円、子育てや家事を中心にしている家族なら2,500万円といった形が一般的な目安とされています。
- 死亡逸失利益:「もし事故がなければ、将来得られたはずの収入」のことです。現役世代の方の場合、この項目が数千万円単位と、もっとも高額になる傾向があります。
保険会社からの初めの提案額は、適正な金額より低いことが多いです。一つ一つの賠償金の項目について、漏れなく、弁護士の基準で適切に計算したうえで、補償を受ける必要があります。
したがって、すぐに示談することなく、一度弁護士に相談することをお勧めします。
【誰に請求するのか】過失割合と人間関係で決める
「誰に賠償を求めるか」は、事故が起きた際の当事者のお互いの不注意の度合い(過失割合)によって決まります。
- 相手の車が100%悪い場合:相手(の保険会社)へ
- 同乗していた車の運転者が100%悪い場合:その運転者(の保険会社)へ
- 双方に過失がある場合:どちらにも請求可能
故人の友人が運転していた車に同乗していて、友人に事故の責任がある場合、「友人を相手にお金を請求するなんて……」と心理的な抵抗を感じるのも無理はありません。
しかし、「友人との関係に配慮しながら、しっかりとした補償を受ける」ことは可能です。
【事故当事者双方に請求可能】共同不法行為の仕組み
難しい言葉ですが、交通事故の当事者双方に過失がある場合、双方は「不真正連帯債務(ふしんせいれんたいさいむ)」を負っている状況にあります。
簡単に言うと「被害者は、加害者のどちらに対しても全額を請求していいですよ」(ただし、二重取りはできません)という決まりです。
ただし実務においては、通常、過失割合の多い方に全額請求することが多いです。
例えば、同乗していた車を運転していた友人の不注意が20%、相手の車の不注意が80%だったとします。このような場合には、ご遺族は「相手方の保険会社」に対して賠償金の100%を請求することが可能です。
この方法を選べば、書類上も友人(の保険会社)へ直接請求する必要がなくなり、やり取りの窓口を相手方の保険会社だけに絞ることができます。
支払った保険会社は、後で友人の保険会社と裏側で精算を行いますが、ご遺族がそのやり取りに関わる必要はありません。
【運転者が家族の場合】対人賠償保険の免責
もし運転していたのが親や配偶者、子供などの亡くなられた同乗者の「家族」だった場合、通常の「対人賠償保険」は使えないというルール(免責)があります。
その代わり、「人身傷害保険特約」や「搭乗者傷害保険」という別の保険を使って補償を受けることになります。特に人身傷害保険特約は、不注意の度合いに関係なく、損害額をカバーしてくれる心強い味方です(ただし、補償の程度は契約の内容によって異なります)。
お手元の保険証券を調べて、利用できる保険がないかしっかり確認することが重要です。
属性別に見る損害賠償額の考え方
亡くなった方の年齢や職業によって、先ほどお伝えした「逸失利益」の計算方法は変わります。
特に学生さんや主婦の方の場合、保険会社から「今は収入がないから、逸失利益は少なくなります」と言われてしまうことがあるかもしれません。しかし、それは必ずしも正しくありません。
逸失利益については、学生さんの将来の可能性や家事の価値について、従来の裁判例に従って評価する弁護士の基準(裁判所の基準)で計算する必要があります。保険会社からの提案額に妥協せず、弁護士に相談・依頼して、適切な額を計算して交渉してもらうことをお勧めします。
(1)【学生や若年者】逸失利益の計算方法
まだ働いていない学生さんや若い方の場合、弁護士は、現在の収入ではなく、国が発表している「賃金構造基本統計調査」という統計データ(賃金センサス)をもとに計算します。
例えば、大学生であれば「将来は大学卒業程度の平均的なお給料をもらえていたはずだ」と考え、学歴別で大学卒の平均賃金額をベースに、定年退職する年齢(67歳など)までの長い期間を補償の対象として計算します。
賃金センサスのどの平均賃金額をベースとして計算するかで、逸失利益の金額はかなり変化します。保険会社が適切な平均賃金をベースとして計算したかどうか、ご遺族の方が判断するのは難しいです。
適切な額の逸失利益を補償してもらうためには、示談前に、弁護士に相談・依頼することをお勧めします。
被害者が学生の場合の逸失利益の考え方について、詳しくはこちらの記事をご覧ください。
(2)【主婦や高齢者】逸失利益の計算方法
専業主婦(主夫)の方も、「家族のため」の家事労働には経済的価値があると考えられています。ただし、一人暮らしで自分のための家事をしている場合には、経済的価値があるとは考えられていません。
弁護士は、賃金センサスの女性労働者の全年齢平均給与額(または年齢別平均給与額)を基礎に計算します。
具体的には、休業期間中の賃金センサスの平均給与額から1日当たりの平均賃金を算出し、休業期間と、家事ができなくなった割合などを掛け合わせて算出します。
一般的に、弁護士の基準で算出した方が、自賠責の基準よりも高額になります。
また、ご高齢の方であっても、年金を受け取っていた場合は年金額が、年金以外に収入がある場合にはその金額も考慮されて計算されます。
高齢者の方の逸失利益について、詳しくはこちらの記事をご覧ください。
保険会社からの減額主張に対する正しい対処法
保険会社は、「亡くなった方にも落ち度があった」として、賠償金の減額(過失相殺)を提案してくることがあります。
しかし、同乗者が事故の過失を負うケースは、現在の実務ではかなり限られています。「よくわからないけど、自分より交通事故には詳しいだろうし正しいのだろう」と思ってしまうかもしれません。しかし、安易に納得しないことが大切です。
(1)好意同乗による減額は原則として認められない
「タダで車に乗せてもらっていたんだから、賠償金が減るのは当たり前だ」という考え方を「好意同乗」と言いますが、現在の実務では「タダで乗っていただけでは、過失とはならない(賠償金を減らす理由にはならない)」とされるのが原則です。
亡くなった方が運転を無理に煽って事故発生の危険が増すような状況を作り出したり、飲酒運転だと知っていて同乗したりといった、特別な事情がない限り、過失なしと認められる傾向にあります。
(2)シートベルト非着用の過失相殺と因果関係
もしシートベルトをしていなかったために、損害が発生・拡大したような場合には、5%〜20%ほど金額が差し引かれる(過失相殺)可能性があります。
つまり、シートベルト非着用で過失が認められるためには、シートベルト非着用と損害発生・拡大の間に、因果関係が必要です。
つまり、事故の態様や内容から、「シートベルトをしていないことが、ケガおよび損害の拡大につながっていない(因果関係がない)」と判断されるような場合は、過失なしとして減額されません。また、同乗者にシートベルトをさせるのは運転者の義務でもあります。
こうした反論を尽くすことで、減額を最小限に抑えられるケースがあります。
【まとめ】
交通事故で同乗していたご家族を亡くされたとき、弁護士の基準(裁判基準)を適用して賠償金を計算することで、保険会社の提示額から増額できる可能性があります。
また、運転者がご友人であっても、法的な仕組みをうまく活用したり、弁護士を代理人として保険会社と交渉すれば、人間関係を守りながら、将来への安心(十分な補償)を手にすることができるかもしれません。
アディーレ法律事務所では、交通事故の同乗者で被害にあった方からのご相談をお上消しています。弁護士は、ご遺族のお気持ちに寄り添いながら、複雑でストレスのかかる交渉を代理で行います。
納得のいく解決を目指すために、まずは一度、ご相談であなたの状況を詳しくお聞かせください。

































